2017 CCF-AG¹«Ë¾¿Æ¼¼öïÅô»ù½ðÆÀÉóЧ¹ûÐû²¼
2017-11-15
2017Äê5ÔÂÖйúÅÌËã»úѧ»áÓëAG¹«Ë¾¿Æ¼¼Ê×´ÎÍŽáÐû²¼ CCF-AG¹«Ë¾¿Æ¼¼¡°öïÅô¡±¿ÆÑлù½ð£¬Ö¼ÔÚÒÔС΢¿ÎÌâµÄ·½·¨Ö§³Ö¿ÆÑÐÖ°Ô±µÄÑо¿ÓëÁ¢Òì£¬ÍÆ¶¯¿ÆÑÐÊÖÒÕЧ¹ûת»¯¡£
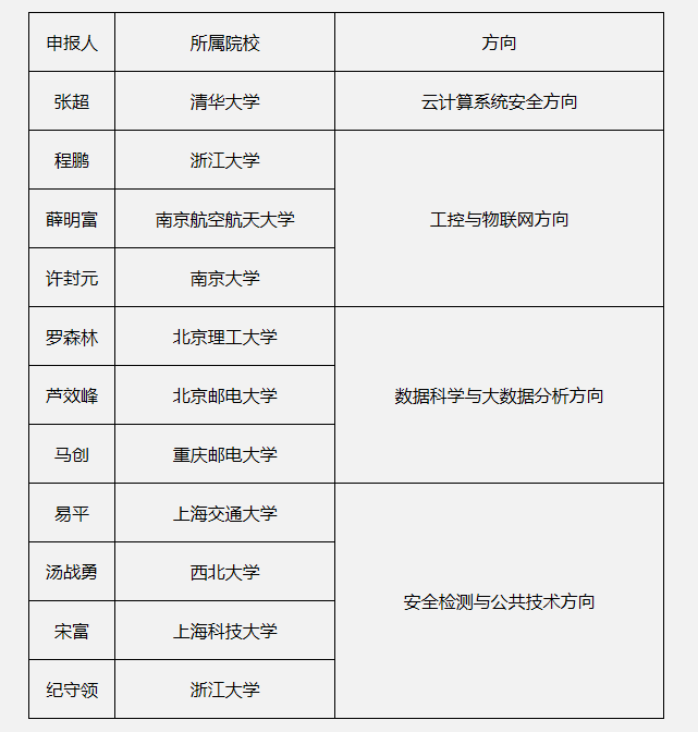
¡°öïÅô¡±»ù½ð×ÔÐû²¼Ö®ÈÕÆðÊܵ½Á˸÷ԺУºÍ¿ÆÑÐÔºËùµÄÆÕ±é¹Ø×¢£¬8ÔÂÖÐÑ®£¬AG¹«Ë¾¿Æ¼¼ÇëCCFÔ¼ÇëÏà¹ØÁìÓòר¼Ò£¬ÓëAG¹«Ë¾¿Æ¼¼ÄÚ²¿×¨¼Ò×é³ÉÆÀÉóίԱ»á£¬¶ÔÏîÄ¿¾ÙÐÐÁËÆÀÉ󡣯ÀÉó×é¼á³Ö¹«Õý¡¢¹«ÕýµÄÆÀÉóÔÔò£¬ÆÀÉó±ê׼ΪÊÖÒÕµÄÁ¢ÒìÐÔ¡¢Éú³¤Ç÷ÊÆ¡¢Ñо¿¼Æ»®µÄ¿ÉÐÐÐÔÒÔ¼°ºÍÖ¸ÄÏµÄÆõºÏ¶ÈµÈ·½Ãæ¡£×îÖÕÑ¡³öÁË11λ»ñ½±Õߣ¨Ãûµ¥¼ûÏÂ±í£©¡£öïÅô»ù½ðµÄÆô¶¯ÒÔÆÚ»½Æðѧ½çµÄ¾Û½¹£¬Ï£ÍûÃ÷ÄêÓиü¶àµÄѧÕß¿ÉÒÔ¼ÓÈë½øÀ´£¬ÓëAG¹«Ë¾¿Æ¼¼ÆóÒµ¼ÛÖµ¾ÙÐÐÉî¶ÈÈںϣ¬Ð¯ÊÖ¹¹½¨»¥¶¯ÏàÖúÓëÁ¢ÒìÉú³¤µÄÉú̬Ȧ¡£

AG¹«Ë¾ÔÆ







