ר¼Ò½â¶ÁÀ´ÁË | JRT 0171-2020¡¶Ð¡ÎÒ˽¼Ò½ðÈÚÐÅÏ¢±£»¤ÊÖÒչ淶¡·
2020-04-03
2ÔÂ13ÈÕ£¬ÖйúÈËÃñÒøÐÐÐû²¼¡¶Ð¡ÎÒ˽¼Ò½ðÈÚÐÅÏ¢±£»¤ÊÖÒչ淶¡·µÄÐÐÒµ±ê×¼£¬Ö¸µ¼¸÷Ïà¹Ø»ú¹¹¹æ·¶´¦Öóͷ£Ð¡ÎÒ˽¼Ò½ðÈÚÐÅÏ¢£¬×îºéÁ÷ƽ°ü¹ÜСÎÒ˽¼Ò½ðÈÚÐÅÏ¢Ö÷ÌåÕýµ±È¨Ò棬ά»¤½ðÈÚÊг¡Îȹ̡£±ê×¼»®¶¨ÁËСÎÒ˽¼Ò½ðÈÚÐÅÏ¢ÔÚÍøÂç¡¢´«Êä¡¢´æ´¢¡¢Ê¹Óá¢É¾³ý¡¢Ïú»ÙµÈÉúÃüÖÜÆÚ¸÷»·½ÚµÄÇå¾²·À»¤ÒªÇ󣬴ÓÇå¾²ÊÖÒÕºÍÇå¾²ÖÎÀíÁ½¸ö·½Ã棬¶ÔСÎÒ˽¼Ò½ðÈÚÐÅÏ¢±£»¤Ìá³öÁ˹淶ÐÔÒªÇó¡£
±¾±ê×¼ÊÊÓÃÓÚÌṩ½ðÈÚ²úÆ·ºÍÓªÒµµÄ½ðÈÚÒµ»ú¹¹£¬²¢ÎªÇå¾²ÆÀ¹À»ú¹¹¿ªÕ¹Çå¾²¼ì²éÓëÆÀ¹ÀÊÂÇéÌṩ²Î¿¼¡£±¾±ê×¼Æð²Ýµ¥Î»°üÀ¨¹úÓÐÒøÐС¢½ðÈÚ¹«Ë¾¡¢µÚÈý·½Ö§¸¶¡¢ÈÏÖ¤²âÆÀÖÐÐÄ¡¢°ü¹Ü¹«Ë¾£¬Çå¾²¹«Ë¾Î´¼ÓÈë¡£
Ò»¡¢ÊõÓï½â¶Á
±¾±ê×¼¹²Ìá³ö25¸öÊõÓïÆäÖдó¶àÊôÓÚÐÐҵרÓôÊÓï¡£

ÆäÖГÄäÃû»¯”ºÍ“È¥±êʶ»¯”¿ÉÒÔ¼òÆÓÃ÷ȷΪÍÑÃôµÄÁ½ÖÖÊÖÒÕ£¬¶ÔСÎÒ˽¼ÒÒþ˽±£»¤Æðµ½Ö÷ÒªµÄ×÷Óá£
ÄäÃû»¯£ºÖ¸Í¨¹ý¶ÔСÎÒ˽¼Ò½ðÈÚÐÅÏ¢µÄÊÖÒÕ´¦Öóͷ££¬Ê¹µÃСÎÒ˽¼Ò½ðÈÚÐÅÏ¢Ö÷ÌåÎÞ·¨±»Ê¶±ð£¬ÇÒ´¦Öóͷ£ºóµÄÐÅÏ¢²»¿É±»»Ø¸´µÄÀú³Ì
×¢1£ºÐ¡ÎÒ˽¼Ò½ðÈÚÐÅÏ¢¾ÄäÃû»¯´¦Öóͷ£ËùµÃµÄÐÅÏ¢²»ÊôÓÚСÎÒ˽¼Ò½ðÈÚÐÅÏ¢¡£
È¥±êʶ»¯£ºÖ¸Í¨¹ý¶ÔСÎÒ˽¼Ò½ðÈÚÐÅÏ¢µÄÊÖÒÕ´¦Öóͷ££¬Ê¹ÆäÔÚ²»½èÖúÌØÊâÐÅÏ¢µÄÇéÐÎÏ£¬ÎÞ·¨Ê¶±ðСÎÒ˽¼Ò½ðÈÚÐÅÏ¢Ö÷ÌåµÄÀú³Ì¡£
×¢1£ºÈ¥±êʶ»¯ÈÔ½¨ÉèÔÚ¸öÌå»ù´¡Ö®ÉÏ£¬±£´æÁ˸öÌå¿ÅÁ£¶È£¬½ÓÄɼÙÃû¡¢¼ÓÃÜ¡¢¼ÓÑεĹþÏ£º¯ÊýµÈÊÖÒÕÊÖ¶ÎÌæ»»¶ÔСÎÒ˽¼Ò½ðÈÚÐÅÏ¢µÄ±êʶ¡£
ÆÊÎö£ºÄäÃû»¯ÓëÈ¥±êʶ»¯µÄÇø±ðÖ¸ÐÅÏ¢´¦Öóͷ£ºóÊÇ·ñÄܱ»»Ø¸´£¬ÐÅÏ¢´¦Öóͷ£ºóÊÇ·ñÊôÓÚСÎÒ˽¼Ò½ðÈÚÐÅÏ¢¡£
ÁíÍâ±¾±ê×¼Öл¹Ìáµ½ÁËÐÅϢչʾͬÑùÐèÒªÓõ½ÍÑÃôµÄÊÖÒÕ¡£
Ä£ºý»¯£ºÖ¸Í¨¹ýÒþ²Ø£¨»ò½Ø´Ê£©¾Ö²¿ÐÅÏ¢Áî¸ÃСÎÒ˽¼Ò½ðÈÚÐÅÏ¢ÎÞ·¨ÍêÕûÏÔʾ¡£
²»¿ÉÄæ£ºÖ¸ÎÞ·¨Í¨¹ýÑù±¾ÐÅÏ¢µ¹ÍÆÕæÊµÐÅÏ¢µÄÒªÁì¡£
¶þ¡¢Ð¡ÎÒ˽¼Ò½ðÈÚÐÅÏ¢ÄÚÈÝÓë·ÖÀà·Ö¼¶
СÎÒ˽¼Ò½ðÈÚÐÅÏ¢°üÀ¨ÕË»§ÐÅÏ¢¡¢ÅбðÐÅÏ¢¡¢½ðÈÚÉúÒâÐÅÏ¢¡¢Ð¡ÎÒ˽¼ÒÉí·ÝÐÅÏ¢¡¢¹¤ÒµÐÅÏ¢¡¢½è´ûÐÅÏ¢ºÍÆäËû·´Ó¦Ìض¨Ð¡ÎÒ˽¼Ò½ðÈÚÐÅÏ¢Ö÷ÌåijЩÇéÐεÄÐÅÏ¢¡£
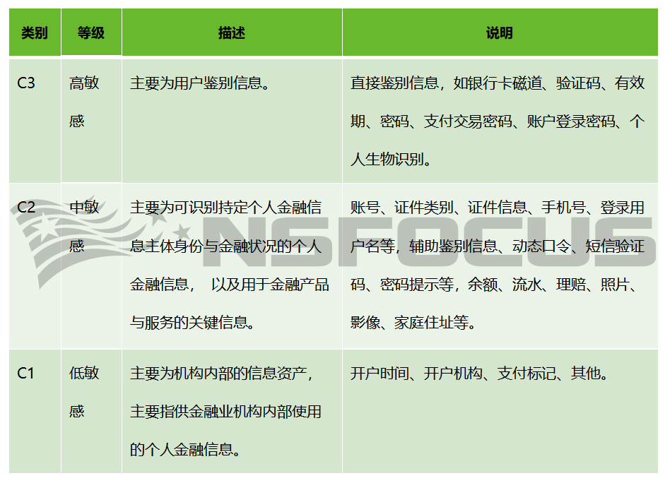
ƾ֤ÐÅÏ¢Ô⵽δ¾ÊÚȨµÄÉó²éºÍδ¾ÊÚȨµÄ±ä»»ºóËù±¬·¢µÄÓ°ÏìºÍΣº¦£¬½«Ð¡ÎÒ˽¼Ò½ðÈÚÐÅÏ¢°´Ãô¸Ðˮƽ´Ó¸ßµ½µÍ·ÖΪC3¡¢C2¡¢C1Èý¸öÖÖ±ð¡£

ÁíÍâÌØÊâÌá³ö£ºÁ½ÖÖ»òÁ½ÖÓÒÔÉϵĵÍÃô¸Ð¶ÈÖÖ±ðÐÅÏ¢¾ÓÉ×éºÏ¡¢¹ØÁªºÍÆÊÎöºó¿ÉÄܱ¬·¢¸ßÃô¸ÐˮƽµÄÐÅÏ¢£¬Í³Ò»ÐÅÏ¢ÔÚ²î±ðµÄ·þÎñ³¡¾°ÖпÉÄÜ´¦ÓÚ²î±ðµÄÖÖ±ð£¬Ó¦ÒÀ¾Ý·þÎñ³¡¾°ÒÔ¼°¸ÃÐÅÏ¢ÔÚÆäÖеÄ×÷ÓöÔÐÅÏ¢µÄÖÖ±ð¾ÙÐÐʶ±ð£¬²¢ÊµÑéÕë¶ÔÐԵı£»¤²½·¥¡£
½â¶Á£ºÁ½¸ö»ò¶à¸öÊý¾Ý¾ÙÐÐ×éºÏ¡¢¹ØÁªºÍÆÊÎö±¬·¢µÄÊý¾Ý£¬±ØÐè°´ÐÂÊý¾Ý×ö·ÖÀà·Ö¼¶
Èý¡¢Ð¡ÎÒ˽¼Ò½ðÈÚÐÅÏ¢ÉúÃüÖÜÆÚ
Êý¾ÝÍøÂçÇå¾²£º¶ÔСÎÒ˽¼Ò½ðÈÚÐÅÏ¢Ö÷ÌåÖÖÖÖÐÅÏ¢¾ÙÐлñÈ¡ºÍ¼Í¼µÄÀú³Ì¡£
Êý¾Ý´«ÊäÇå¾²£ºÐ¡ÎÒ˽¼Ò½ðÈÚÐÅÏ¢ÔÚÖÕ¶Ë×°±¸¡¢ÐÅϢϵͳÄÚ»òÐÅϢϵͳ¼äת´ïµÄÀú³Ì¡£
Êý¾Ý´æ´¢Çå¾²£ºÐ¡ÎÒ˽¼Ò½ðÈÚÐÅÏ¢ÔÚÖÕ¶Ë×°±¸¡¢ÐÅϢϵͳÄÚÉúÑĵÄÀú³Ì¡£
Êý¾ÝʹÓÃÇå¾²£º¶ÔСÎÒ˽¼Ò½ðÈÚÐÅÏ¢¾ÙÐÐչʾ¡¢¹²ÏíºÍתÈᢹûÕæÅû¶¡¢Î¯Íд¦Öóͷ£¡¢¼Ó¹¤´¦Öóͷ£µÈ²Ù×÷µÄÀú³Ì¡£
Êý¾Ýɾ³ýÇå¾²£ºÊ¹Ð¡ÎÒ˽¼Ò½ðÈÚÐÅÏ¢²»¿É±»¼ìË÷¡¢»á¼ûµÄÀú³Ì¡£
Êý¾ÝÏú»ÙÇå¾²£º¶ÔСÎÒ˽¼Ò½ðÈÚÐÅÏ¢¾ÙÐÐɨ³ý£¬Ê¹Æä²»¿É»Ö¸´µÄÀú³Ì¡£
½â¶Á£ºÓë¹ú±êÊý¾ÝÇå¾²³ÉÊý¾ÝÄ£×ÓÖеÄÉúÃüÖÜÆÚ²î±ð£¬ÐÐÒµÌØÕ÷ÏÔ×Å£¬½«Êý¾Ý´¦Öóͷ£Çå¾²ºÍÊý¾Ý¹²ÏíÇå¾²¶¼¹é¼¯ÎªÊý¾ÝʹÓÃÇå¾²£¬ÔöÌíÊý¾Ýɾ³ýÇå¾²£¬´Ë½×¶Î¿ÉÒÔ¿´×öÊÇÊý¾Ý°ëÏú»ÙµÄ½×¶Î¡£
ËÄ¡¢Ð¡ÎÒ˽¼Ò½ðÈÚÐÅÏ¢ÉúÃüÖÜÆÚ¸÷½×¶ÎÊÖÒÕÒªÇó
1.ÍøÂ磺Ö÷ÒªÊǶÔӪҵϵͳµÄ£¬ÈªÔ´×·ËÝ£¬Òþ˽ÕÑʾ£¬¼ÓÃܱ£»¤£¬ÃÜÂëÕڱΣ¬Ö§¸¶ÐÅÏ¢±£»¤ÓàÁô´æ£»£¨¿É½ÓÄÉÇå¾²ºÏ¹æÆÀ¹ÀÀ´Â䵨¼à¿Ø£©
2.´«Ê䣺Êý¾Ý±£ÃÜÐÔ¡¢ÍêÕûÐÔУÑé¡¢Á´Â·¿ÉÓÃÐÔ£»£¨¿É½ÓÄÉÁ´Â·¼ÓÃÜ¡¢Éí·ÝÅбðºÍÈÏÖ¤¡¢Êý¾ÝÑéÖ¤µÄÊÖ¶ÎÀ´ÊµÏÖ·À»¤£©
3.´æ´¢£ºÊǼÓÃÜ£¬Áô´æÉ¨³ý£¬È¥±êʶ¡¢ÄäÃû»¯£»£¨¿É½ÓÄÉÊý¾Ý¿â¼ÓÃÜ¡¢ÍÑÃô¡¢ÄäÃû»¯ÊÖÒÕÀ´Â䵨±£»¤£©
4.ʹÓãº
• ÐÅϢչʾ£ºÆÁÕÏ¡¢ÊÚȨ£»£¨¿É½ÓÄÉÊÚȨ+ÍÑÃôÊÖÒÕʵÏÖÓªÒµÐÅÏ¢ÆÁÕÏ£©
• ¹²ÏíÓëתÈãºÓªÒµÐèÒª×îСÊÚȨ£»£¨¿É¶Ô¹²Ïíǰ×öÇå¾²ÆÀ¹À£¬Ê¹ÓÃÍÑÃô¡¢¼ÓÃÜ¡¢Êý¾Ý·À×ß©¡¢È¨Ï޵ȷ½·¨ÊµÏÖ·À»¤£¬Ê¹ÓÃÊý¾ÝÁ÷תÉ󼯶ÔÊý¾Ý¾ÙÐÐËÝÔ´£©
• ¹ûÕæÅû¶£º×¼È·ÐÔ£¬Çå¾²ÆÀ¹À£»£¨¶Ô´ËÀú³Ì¾ÙÐÐÇå¾²ÆÀ¹À£¬¶ÔΣº¦¾ÙÐÐ¼à¿Ø£©
• ίÍд¦Öóͷ££ºÊÚȨ¡¢ÍÑÃô£»£¨¶Ô´ËÀú³Ì¾ÙÐÐÇå¾²ÆÀ¹À£¬Ê¹ÓÃÊÚȨ¡¢ÍÑÃô¡¢É󼯵ÈÊÖÒÕ¼à¿ØÎ£º¦£©
• ¼Ó¹¤´¦Öóͷ££ºÊ¶±ðÄäÃû»¯¡¢È¥±êʶ»¯µÄЧ¹û£»£¨¶Ô´¦Öóͷ£ºóµÄÊý¾Ý×öʶ±ðÆÀ¹À£¬Ê¶±ðЧ¹ûÊÇ·ñºÏ¹æ£¬¶ÔÈÕÖ¾×öµ½·À×ß©£¬¶ÔÊý¾Ý´¦Öóͷ£È«³Ì¾ÙÐÐÉ󼯣©
• »ã¾ÛÈںϣºÓ°ÏìÆÀ¹Àºó¶¨ÊÖÒÕ²½·¥£»£¨ÏÈ×öÊý¾ÝµÄºÏ¹æÎ£º¦ÆÀ¹À£¬ÔÙÆ¾Ö¤ÏÖÕæÏàÐξÙÐÐÏìÓ¦µÄÊÖÒÕ·À»¤£©
• ¿ª·¢²âÊÔ£º¸ôÀ룬ȥ±êʶ»¯£¬ÍÑÃô£»£¨Ö±½Ó½ÓÄÉÇéÐθôÀë¡¢ÍÑÃôʵÏÖÇå¾²·À»¤£©
5. ɾ³ý£º²»¿É±»¼ìË÷ºÍ»á¼û£»£¨Í¨¹ýȨÏÞºÍӪҵϵͳ×ÔÉíʵÏÖ£©
6.Ïú»Ù£º²»¿É±»»Ö¸´ £¨¶ÔÊý¾Ý´æ´¢½éÖÊ¡¢ÔÆÇéÐÎÒª×öµ½Ïú»Ù£¬²»¿É»Ö¸´£©
Î塢СÎÒ˽¼Ò½ðÈÚÐÅÏ¢Çå¾²ÔËÐеÄÊÖÒÕÒªÇóÂ䵨½â¶Á
l ÍøÂçÇå¾²ÒªÇ󣺳ÐÔØºÍ´¦Öóͷ£°´µÈ±£2.0£¬JR/T 0071µÄÒªÇ󣬴洢»á¼û¿ØÖÆ£¨¿ÉʹÓÃÊý¾Ý¿â·À»ðǽʵÏÖ·À»¤£©
l WebÓ¦ÓÃÇå¾²ÒªÇó£ºC2\C3£¬Îó²î·À»¤£¬ÏµÍ³¼°×é¼þÇå¾²ÆÀ¹À£¬×èÖ¹²»·¨»á¼û£»£¨¿ÉʹÓÃWAFʵÏÖWEB·À¸Ä¶¯£¬WEB·À¹¥»÷£¬Ê¹ÓÃÎó²î¼ì²é¡¢ÉèÖú˲éµÈ¹¤¾ßʵÏÖÇéÐεļì²éÓëÆÀ¹À£©
l ¿Í»§¶ËÓ¦ÓÃÈí¼þÇå¾²£º°´ÒªÇóÉÏÏßǰÆÀ¹À£»£¨Öն˼°Ó¦ÓÃÈí¼þ¡¢APPµÈ×ùÉÏÏßǰµÄÇå¾²ÆÀ¹À£ºÎó²î¡¢ÉèÖá¢Óû§ÖªÇé¡¢ÔÊÐíµÈ£©
l ÃÜÂëÊÖÒÕÓëÃÜÂë²úÆ·ÒªÇó£ºÇкϹú¼ÒÃÜÂëÖÎÀí²¿·ÖºÍÐÐÒµÖ÷¹Ü²¿·ÖµÄÒªÇó
Áù¡¢Çå¾²ÖÎÀíÒªÇó½â¶Á
l ÔÚÊý¾ÝÍøÂç¡¢Êý¾Ý´æ´¢¡¢Êý¾ÝʹÓõĻ·½ÚÌá³öÁËÇå¾²¼ì²é×¼Ôò¡£
l ÔÚÖÆ¶È½¨Éè¡¢Ö°Ô±½¨Éè¡¢Á÷³Ì½¨Éè·½ÃæÌá³öÁËÇå¾²Õ½ÂÔµÄÒªÇó¡£
l ÔÚСÎÒ˽¼Ò½ðÈÚÐÅÏ¢ÉúÃüÖÜÆÚµÄ¸÷¸ö»·½ÚÌá³öÁË»á¼û¿ØÖƵÄÖÎÀíÒªÇó¡£
l ´ÓÐÐΪÉ󼯡¢ºÏ¹æÆÀ¹À¡¢ÊÂÎñ´¦Öóͷ£µÄ²ãÃæÌá³öÁËÇå¾²¼ì²âÓëΣº¦ÆÀ¹ÀµÄÒªÇó¡£
Æß¡¢AG¹«Ë¾Êý¾ÝÇå¾²½â¾ö¼Æ»®
AG¹«Ë¾Êý¾ÝÇå¾²½â¾ö¼Æ»®£¬Î§ÈÆ×ÅÊý¾ÝÇå¾²ºÏ¹æÐÔÖÎÀí¡¢Ð¡ÎÒ˽¼ÒÐÅÏ¢Çå¾²±£»¤¡¢Ö÷ÒªÊý¾ÝÇå¾²±£»¤À´Éè¼Æ£¬Õë¶Ô¡¶Ð¡ÎÒ˽¼Ò½ðÈÚÐÅÏ¢±£»¤ÊÖÒչ淶¡·µÄÒªÇóÌṩȫ·½Î»¶à½Ç¶ÈµÄ±£»¤²½·¥¡£
ÒÔAG¹«Ë¾Êý¾ÝÇå¾²¹Ü¿ØÆ½Ì¨Îª×Ü¿ØÖÐÐÄ£¬ÔÚչʾ²ãÌṩËÄÖÖչʾÊÓͼչʾ£¬´ÓÊý¾Ý×ʲú¡¢Êý¾ÝÁ÷ת¡¢Êý¾ÝΣº¦¡¢Êý¾ÝÊÂÎñµÄ²ãÃæÕ¹Ê¾Ð¡ÎÒ˽¼Ò½ðÈÚÐÅÏ¢µÄ״̬ÓëΣº¦¡£´ÓAG¹«Ë¾Êý¾ÝÇå¾²ÒªÁìÂ۵ĽǶȳö·¢£¬ÔÚÖÎÀí²ã½«“֪ʶ¿Ø²ìÐД¾ÙÐÐÖÎÀí¼¯³É£¬Í³Ò»¹Ü¿Ø£¬¼¯ÖÐÆÊÎö£¬¶ÔСÎÒ˽¼Ò½ðÈÚÐÅÏ¢×öµ½ÖÜÈ«µÄî¿Ïµ¡£ÄÜÁ¦²ã£¬Í¨¹ýÖÖÖÖ̽ÕëÄÜÁ¦À´½â¾öСÎÒ˽¼Ò½ðÈÚÐÅÏ¢ÉúÃüÖÜÆÚ¸÷½×¶ÎµÄÇå¾²ÎÊÌ⣬ͬʱΪÖÎÀí²ãÔËËÍÖÜÈ«µÄÆÊÎöÊý¾Ý¡£


AG¹«Ë¾ÔÆ







