AG¹«Ë¾¡°ÐÇÔÆ¡±ÏàÖúÍýÏë°¸ÀýÖ®¡°ÍâµØÏàÖúģʽ¡±
2020-06-09
AG¹«Ë¾“ÐÇÔÆ”ÏàÖúÍýÏ룬Êǽ«AG¹«Ë¾¿Æ¼¼×¨ÒµºÍÍêÉÆµÄÔÆÇå¾²ÄÜÁ¦ÓëÏàÖúͬ°éµÄÓÅÊÆ×ÊÔ´ÏàÍŽᣬּÔÚÓëÏàÖúͬ°éÏ໥¸³ÄÜ£¬Ð¯ÊÖ¹²½¨Çå¾²ÄÜÁ¦£¬Îª×îÖÕ¿Í»§ÌṩÖǻۡ¢Ñ¸ËÙ¡¢¿ÉÖÎÀíµÄÇå¾²²úÆ·ºÍ·þÎñ£¬½â¾ö¿Í»§ÃæÁÙµÄÇå¾²ÌôÕ½¡£
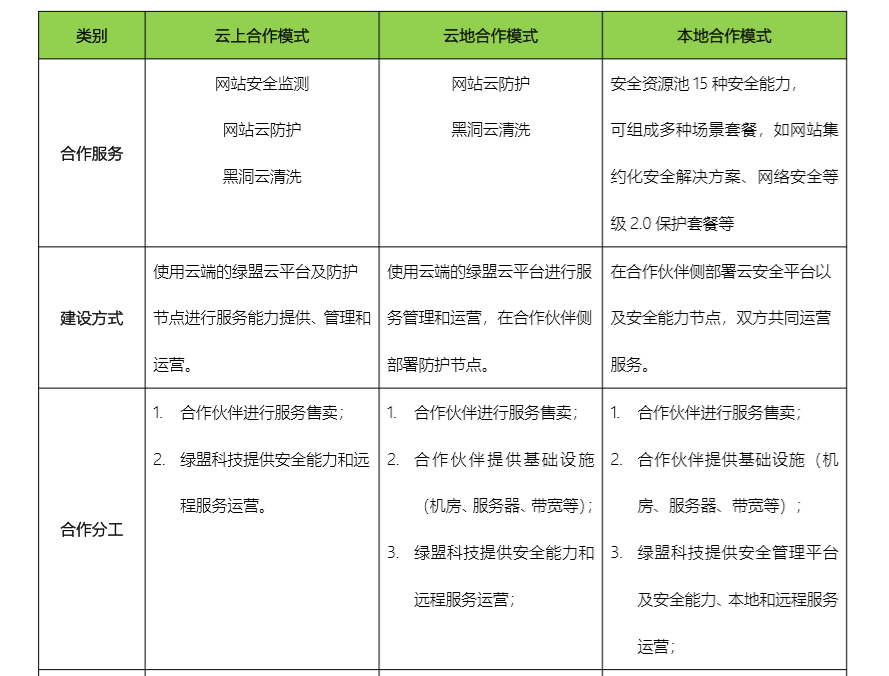
AG¹«Ë¾“ÐÇÔÆ”ÏàÖúÍýÏë¿ÉÖª×ãÏàÖúͬ°éµÄ²î±ð³¡¾°ÐèÇó——ÔÆÉÏÏàÖúģʽ¡¢ÔƵØÏàÖúģʽºÍÍâµØÏàÖúģʽ¡£Æ¾Ö¤²î±ðµÄģʽ£¬ÎÒÃÇ»áÆÊÎöÏìÓ¦µÄµä·¶°¸Àý£¬Ç°Á½ÆÚÒѾÏÈÈݹý“ÔÆÉÏÏàÖúģʽ”ºÍ“ÔÆµØÏàÖúģʽ”£¬½ñÌìΪ¸÷ÈË´øÀ´ÍâµØÏàÖúģʽ¼°µä·¶°¸Àý¡£
ÍâµØÏàÖúģʽ
AG¹«Ë¾¿Æ¼¼Ìá¹©ÔÆÇ徲ƽ̨ºÍÇå¾²×ÊÔ´³ØÄÜÁ¦£¬½«Æä°²ÅÅÔÚÏàÖúͬ°é²à»ú·¿£¬ÓÉAG¹«Ë¾¿Æ¼¼ÓëÏàÖúͬ°éÅäºÏÔËÓª¡£ÏàÖúͬ°éÐèÒªÌṩ»ù´¡ÉèÊ©£¨»ú·¿¡¢·þÎñÆ÷¡¢´ø¿íµÈ£©£¬²¢Æ¾Ö¤Çå¾²·þÎñģʽ°´ÐèÊÛÂô¸ø×îÖÕ¿Í»§¡£

ÍâµØÏàÖúģʽµÄµä·¶Ó¦Óó¡¾°ÓÐÍøÕ¾¼¯Ô¼»¯Çå¾²·À»¤¡¢ÍøÂçÇ徲Ʒ¼¶±£»¤µÈ³¡¾°£¬ÏÂÃæ»®·ÖÏÈÈÝ¡£
l µä·¶³¡¾°Ò»£ºÍøÕ¾¼¯Ô¼»¯Çå¾²½â¾ö¼Æ»®
ÓÉÍøÕ¾Çå¾²¼à²â¡¢ÍøÕ¾Çå¾²ÔÆ·À»¤¡¢DDoS¼à²âÓë·À»¤ºÍÍøÒ³·À¸Ä¶¯ËÄ´ó²úÆ·×é³ÉµÄÍøÕ¾Çå¾²Ò»Ì廯½â¾ö¼Æ»®£¬Äܹ»¶ÔÍøÕ¾Çå¾²¾ÙÐÐÈ«·½Î»µÄÍêÕûµÄ·À»¤£¬¹¹½¨´ÓÔ¤¾¯¡¢¼à²â¡¢·À»¤µ½ÏìÓ¦µÄ±Õ»·Ê½ÔËӪϵͳ¡£
l µä·¶³¡¾°¶þ£ºÍøÂçÇ徲Ʒ¼¶2.0±£»¤ÌײÍϵÁÐ
Ìṩ¸»ºñ¡¢×¨ÒµºÍµ¯ÐԵĵȱ£·þÎñ°ü×éºÏ£¬Ò»¼ü¿ªÍ¨¿ìËÙÖª×ãÇå¾²ºÏ¹æÐèÇó£¬Í¬Ê±Ö§³Ö×ÔÖúÑ¡ÔñÇå¾²·þÎñºÍÉèÖÃÖÎÀíÇå¾²Õ½ÂÔ£¬¿ÉÖª×ã¿Í»§²î±ðµÄÐÅϢϵͳµÈ±£ÐèÇó¡£
ij½ðÈڿƼ¼¹«Ë¾ÍâµØÏàÖú°¸Àý
Åä¾°ÐèÇó
ij½ðÈڿƼ¼¹«Ë¾ÃæÏòÖÖÖÖ½ðÈÚ»ú¹¹ºÍÆóÒµÌṩ½ðÈÚÔÆ·þÎñ£¬ Ëæ×Å¡¶ÍøÂçÇå¾²·¨¡·ÊµÑéºÍÆ·¼¶±£»¤Ð±ê×¼Ðû²¼£¬ÒÔ¼°½ðÈÚÐÐÒµî¿ÏµÒªÇóÔöÇ¿£¬½ðÈÚÔÆÉÏÓû§µÄÇå¾²·À»¤ºÍºÏ¹æÐèÇóÒ²ËæÖ®ÔöÌí£¬½ðÈÚÔÆ¼±ÐèΪÆäÓû§ÌṩÇкÏÔÆÅÌËãÌØµã¡¢×¨ÒµºÍÖÜÈ«µÄÇå¾²·þÎñÄÜÁ¦£¬²¢ÒÔ´Ë×÷ΪеÄÓªÒµÔöÌíµã¡£
¼Æ»®
AG¹«Ë¾¿Æ¼¼Ìá³ö“ÏàÖú¹²½¨¡¢ÍŽáÔËÓª”µÄÍâµØÏàÖúģʽ£¬Óë¸Ã½ðÈڿƼ¼¹«Ë¾¹²½¨ÔÆÇ徲ƽ̨ºÍÇå¾²×ÊÔ´³Ø£¬ÎªÆä½ðÈÚÔÆÓû§ÌṩÇå¾²SaaS·þÎñ£¬×ÊÖúÓû§¹¹½¨Çå¾²·À»¤ÏµÍ³£¬¸ÃÏÏû³ÁýÕÖÍøÂçÇå¾²¡¢Ö÷»úÇå¾²¡¢Ó¦ÓÃÇå¾²ºÍÊý¾ÝÇå¾²£¬¿ÉÒԺܺõÄÖª×ã½ðÈÚÔÆÓû§µÄÐÅϢϵͳ·À»¤ºÍµÈ±£ºÏ¹æÒªÇó¡£
ͨ¹ýÓë¸Ã½ðÈڿƼ¼¹«Ë¾µÄÔÆÆ½Ì¨¶Ô½Ó£¬½«Çå¾²SaaS·þÎñÈÚÈëµ½½ðÈÚÔÆÏÖÓзþÎñϵͳÖУ¬ÈýðÈÚÔÆÉÏÓû§Äܹ»Æ¾Ö¤×ÔÉíÇå¾²·À»¤ÐèÇóºÍºÏ¹æÐÔÐèÇ󣬰´ÐèÑ¡ÔñÇå¾²·þÎñ¼°µÈ±£Ìײͣ¬²¢ÇÒ¿ÉÒÔËæÊ±µ÷½â·À»¤Õ½ÂԺͷÀ»¤ÄÜÁ¦£¬¿ìËÙÏìÓ¦ÆäÐÅϢϵͳµÄÇå¾²ÐèÇó¡£
ͬʱ£¬°²Åżƻ®½ÓÄÉÁ×Æß¿ÉÓüܹ¹£¬´Ó¿ØÖÆÆ÷µ½Çå¾²·þÎñ¡¢ÔÙ´Ó½¹µã½»Á÷»úµ½Çå¾²×ÊÔ´³ØµÈ¶à¸ö²ãÃæ¾ÙÐÐÉè¼Æ£¬µ±±¬·¢¹ÊÕÏʱ¿É¿ìËÙÇл»£¬È·±£Õû¸öÇå¾²·À»¤ÏµÍ³µÄ¸ß¿ÉÓÃÐÔºÍÎȹÌÐÔ¡£

ÏàÖúͬ°é¼ÛÖµ
ÔÚÌṩͨÓÃÔÆ·þÎñµÄ»ù´¡ÉÏ£¬Îª¿Í»§Ìṩ¸»ºñºÍרҵµÄÇå¾²SaaS·þÎñ£¬Öª×ãÈÕÒæÔöÌíµÄºÏ¹æÐÔÐèÇó£¬ÔöÇ¿½ðÈÚÔÆÓû§ð¤ÐÔ£¬ÌáÉýÓªÒµÊÕÈë
¼¯ÖÐͳһÖÎÀíÇå¾²·þÎñ£¬¿ÉÒ»¼üÑ¡¹ºÖÖÖÖ·þÎñ°ü×éºÏ£¬ÊµÊ±·ºÆðÇ徲״̬£¬Ê¹ÓøüÀû±ã£¬ÖÎÀí¸üÊ¡ÐÄ
ÓÉAG¹«Ë¾¿Æ¼¼ºÍÏàÖúͬ°éÅäºÏ¾ÙÐзþÎñÔËÓª£¬½èÖúAG¹«Ë¾¿Æ¼¼Çå¾²ÔËӪר¼ÒµÄÄÜÁ¦¾ÙÐи³ÄÜ£¬Ìî²¹Çå¾²ÊÖÒÕÈËÁ¦×ÊÔ´·½ÃæµÄǷȱ
ÈýÖÖÏàÖúģʽµÄÇø±ð



AG¹«Ë¾ÔÆ





