ÕâµÀ¹¤Òµ»¥ÁªÍøÇå¾²¡°±Ø´ðÌ⡱£¬ÔõÑù²Å»ªµÃÂú·Ö£¿
2020-11-12
×÷Ϊ¹ú¼ÒÍÆ½øÐ»ù½¨µÄÕ½ÂÔÐж¯Ö®Ò»£¬¹¤Òµ»¥ÁªÍøµÄÈȶÈÒ»Ö±Éý¸ß¡£¹¤Òµ»¥ÁªÍøÏÂÆóÒµÔõÑùÖÎÀíÊý¾Ý£¬ÔõÑùÔÚ°ü¹Ü¹¤Òµ»¥ÁªÍøÍøÂçÇå¾²µÄÌõ¼þϳä·ÖʹÓù¤ÒµÊý¾Ý£¬³ÉÎªÖÆÔìҵתÐÍÉý¼¶µÄ“±Ø´ðÌ┡£
Ò». ¹¤Òµ»¥ÁªÍøÊý¾ÝÇå¾²Õþ²ßÓëΣº¦ÆÊÎö
½ü¼¸ÄêÀ´£¬Êý¾ÝÇå¾²Ö´·¨¼°¹æ·¶Öð½¥ÍêÉÆ£¬2020Äê6ÔÂ28ÈÕ£¬¡¶Êý¾ÝÇå¾²·¨£¨²Ý°¸£©¡·ÌáÇëÊ®Èý½ìÌìÏÂÈË´ó³£Î¯»áµÚ¶þÊ®´Î¾Û»áÊ×´ÎÉóÒ飬ƾ֤×ÜÌå¹ú¼ÒÇå¾²¹ÛµÄÒªÇó£¬È·Á¢Êý¾ÝÇå¾²ÑÚ»¤ÖÎÀí¸÷Ïî»ù±¾Öƶȣ¬ÌáÉý¹ú¼ÒÊý¾ÝÇå¾²°ü¹ÜÄÜÁ¦¡£

Ëæ×ÅÊÖÒÕµÄÒ»Ö±Éú³¤£¬×éÖ¯Êý¾ÝÇå¾²ÃæÁÙÄÚÍâ²¿Ë«ÖØÎ£º¦£º
• ÄÚ²¿Ö°Ô±³öÓÚ¾¼Ã¡¢Ð¡ÎÒ˽¼ÒµÈ¶à·½ÒòËØ£¬²»·¨ÉúÑÄ¡¢ÆÆËð×éÖ¯Êý¾Ý×ʲú¡£
• Íⲿ²»·¨Ö°Ô±Ê¹ÓÃϵͳÎó²î¡¢ÅÀ³æµÈÊֶβ»·¨ÇÔÈ¡×éÖ¯Êý¾Ý×ʲú¡£
ƾ֤IBMµÄµ÷ÑÐЧ¹ûÏÔʾ£¬Êý¾Ýй¶ƽ¾ù±¾Ç®´Ó2017ÄêµÄ362ÍòÃÀÔªÉÏÉýµ½386ÍòÃÀÔª£¬Æ½¾ùÿÌõʧÔô¼Í¼µÄ±¾Ç®´Ó2019ÄêµÄ141ÃÀÔªÉÏÉýΪ148ÃÀÔª£¬¶øÎ´À´Á½Ä걬·¢ÖØ´óÊý¾Ýй¶µÄ¿ÉÄÜÐÔÒ²ÂÔÓÐÉÏÉý¡£È«Çò¹æÄ£ÄÚÖ»ÓÐ15%µÄ¹«Ë¾ÊµÏÖÁËÇå¾²×Ô¶¯»¯£¬¶øÕâЩ¹«Ë¾ÔÚÃæÁÙÊý¾ÝÇå¾²ÎÊÌâʱ£¬Ëðʧ±ÈδʵÏÖÇå¾²×Ô¶¯»¯µÄ¹«Ë¾µÍÁË35%¡£

¶þ. лù½¨Ï¹¤Òµ»¥ÁªÍøÊý¾ÝÇå¾²ÃæÁÙµÄÌôÕ½
¹¤Òµ»¥ÁªÍøÊý¾Ý¾ßÓÐÏÊÃ÷µÄÌØÕ÷ºÍ¸öÐÔ»¯ÒªÇ󣬹¤ÒµÉú²úÀú³ÌµÄÖØ´óÐÔ¡¢¶àÑùÐÔ¡¢Ö÷ÒªÐÔ£¬Ò²Ö±½ÓÌåÏÖÔÚ¹¤Òµ»¥ÁªÍøÊý¾ÝÖУ¬Êý¾ÝµÄ¶àÔªÐÔ¡¢¶àÑùÐÔ¡¢º£Á¿ÐÔÒ²¾öÒéÁ˹¤Òµ»¥ÁªÍøÊý¾ÝÇå¾²ÔڹŰåµÄ½â¾ö¼Æ»®ÏµÍ³Ö®Í⣬»¹ÐèҪѰÕÒÔ½·¢¾ßÓÐÕë¶ÔÐÔµÄ˼Ð÷¼°Ïêϸ·À»¤²½·¥¡£×÷ΪÊý¾ÝÇå¾²´ÓÒµÕߣ¬Ó¦½øÒ»²½ÏµÍ³»¯Ñо¿¹¤Òµ»¥ÁªÍøÈ«¾ÖÐÔ¡¢½á¹¹ÐÔ¡¢Õë¶ÔÐÔµÄÇå¾²·À»¤Õ½ÂÔ£¬ÈÃÊý¾Ý¸üºÃÖ§³Ö¹¤ÒµÉú³¤¡£ÔÚÏÖ½ñÎÒ¹úлù½¨¿ìËÙÉú³¤µÄ´óÇéÐÎÏ£¬¹¤Òµ»¥ÁªÍøÊý¾ÝÇå¾²ÃæÁÙ×ÅÒÔÏÂÌôÕ½£º
1) Êý¾Ý»ã¾Û
• ¹¤Òµ´óÊý¾Ý»ù´¡Æ½Ì¨Çå¾²¿ØÖƲ½·¥±¡Èõ¡£
• ¹¤Òµ½¹µãÃô¸ÐÊý¾Ý´ó×Ú¼¯ÖУ¬È±·¦ÓÐÓ÷ּ¶ÑÚ»¤¡£
• ¶à·½ÖØ´ó¹¤ÒµÊý¾Ý¼Ó¹¤Àú³Ì£¬È±·¦Ï¸Á£¶ÈÉó¼ÆÊÚȨ¡¢·À×ß©»úÖÆ¡£
2) Êý¾Ý¹²Ïí
• ¹¤ÒµÊý¾ÝÖÎÀíȨÓëʹÓÃȨÊèÉ¢¡£
• ¹¤ÒµÊý¾Ý¿ç²¿·Ö¡¢Ï½µµÍô´æ£¬Çå¾²Õ½ÂÔ·×ÆçÖ¡£
• ²»µ±ÊÚȨ»òµÚÈý·½ÀÄÓã¬È±·¦ÓÐÓÃî¿Ïµ¸ú×Ù¡£
• ±£´æÄÚ²¿Ö°Ô±²»Õýµ±Ê¹ÓÃÊý¾ÝIJÀûÕ÷Ïó¡£
3) Êý¾Ý¿ª·Å
• δÓÐÓÃÆÀ¹ÀÊý¾Ý¿ª·ÅµÄÇå¾²Ó°Ïì¡£
• Êý¾Ý½Ó¿ÚÇå¾²»úÖÆ²»ÍêÕû¡£
• ȱ·¦ÓÐÓõÄÒþ˽ÑÚ»¤ÈçÉ󼯡¢È¨ÏÞ¿ØÖÆ¡¢·À×ß©ÍÑÃô»úÖÆ¡£
Èý. ¹¤Òµ»¥ÁªÍøÊý¾ÝÇå¾²³¡¾°ÓëÐèÇóÆÊÎö
1) ¹¤ÒµÐÅÏ¢¹²Ïí£¨´óÊý¾Ý£©Ç徲Σº¦ÆÊÎö

2£©¹¤Òµ»¥ÁªÍøÊý¾Ý¹²Ïí½»Á÷ͨÓ󡾰Σº¦ÓëÐèÇóÆÊÎö

ËÄ. ¹¤Òµ»¥ÁªÍøÊý¾ÝÇå¾²½¨ÉèÄÚÈÝ
1) ¹¤Òµ»¥ÁªÍøÊý¾ÝÇå¾²ÒªÁìÂÛ
Gartner Ìá³öÁËÒÔÊý¾ÝΪÖÐÐĵÄÉó¼ÆÓëÑÚ»¤µÄÀíÂÛ£¬¼´DCAP£¨Data-Centric Audit and Protection£©¡£»ùÓÚDCAPµÄÀíÄî£¬ÃæÏòÆÕ±éÐÐÒµ³¡¾°ÏµÄÊý¾ÝÇå¾²£¬ÐèÒªÌáÁ¶ÁËÒ»Ì×ÒÔÐÐÒµÊý¾ÝΪ½¹µã£¬ÐÞ½¨Ãô¸ÐÊý¾ÝÖÎÀí¡¢É󼯡¢ÑÚ»¤ÎªÒ»ÌåµÄÊý¾ÝÇå¾²ÊÖÒÕ·À»¤ÏµÍ³¡£

Êý¾ÝÇå¾²Õ½ÂÔ£º
• Êý¾Ý·¢Ã÷ºÍ·ÖÀà
• Êý¾ÝÇ徲ȨÏÞ¿ØÖÆ
Êý¾ÝÔ˶¯¼à¿Ø£º
• Óû§½ÇÉ«ºÍȨÏÞµÄÆÀ¹ÀºÍ¼à¿Ø
• Óû§¼à¿ØºÍÉó¼Æ
Êý¾ÝÇ徲ʵÑ飺
• ÐÐΪÆÊÎö¡¢¸æ¾¯ºÍ±¨¸æ
• Êý¾ÝÑÚ»¤
2) ¹¤Òµ»¥ÁªÍøÊý¾ÝÇå¾²ÉúÃüÖÜÆÚ

• Êý¾ÝÊÕÂÞ½×¶Î
Êý¾ÝÊÕÂÞÊÇÒÔʱ¼äΪ»ù´¡£¬Ê¹ÓÃÍⲿÊֶΣ¬ÍøÂçÄÚ²¿ÐÂÌìÉúÊý¾ÝµÄÐÐΪ¡£
£¨1£©Ò»¸öÊÇÓÉÖ§³Ö¹¤ÒµÉú²úµÄÖÖÖÖÐÅÏ¢»¯ÏµÍ³±¬·¢µÄÊý¾Ý£¬È磺ERP¡¢CRM¡¢MESµÈ£¬Ö÷ÒªÒÔ¹ØÏµÐÍÊý¾ÝΪÖ÷¡£
£¨2£©Éú²úÀú³ÌÖб¬·¢µÄÊý¾Ý£¬°üÀ¨Éú²úÏßÉÏÖÖÖÖ×°±¸¡¢ÒÇÆ÷ÒDZíÒÔ¼°²úÆ·ÔËÐÐÊý¾ÝµÈ¡£
ÃæÁÙΣº¦£ºÐ®ÖÆ¡¢¸Ä¶¯¿ØÖÆÏÂÁî¡¢´«¸ÐÆ÷ʧЧµ¼ÖÂÊý¾ÝÊ§ÕæµÈΣº¦¡£
• Êý¾Ý´«Êä
Êý¾Ý´«ÊäÊÇÒÔ¹¤ÒµÏÖ³¡×ÜÏß¡¢¹¤ÒµÒÔÌ«Íø¡¢ÎÞÏßÍøÂçÎªÔØÌ壬½«Ò»¸öʵÌåÊý¾Ý´«ÊäÖÁÁíÒ»¸öʵÌåµÄÀú³Ì¡£
ÃæÁÙΣº¦£ºÃ÷ÎÄ´«Êä¡¢ÄÚÈÝÐá̽¡¢ÄÚÈݽØÈ¡¡¢ÄÚÈݸ͝µÈΣº¦¡£
• Êý¾Ý´æ´¢
Êý¾Ý´æ´¢ÊÇÖ¸Êý¾ÝÒÔÈκÎÊý×ÖÃûÌþÙÐг¤ÆÚ»¯µÄÀú³Ì¡£ÔÚ¹¤Òµ»¥ÁªÍøÖУ¬Êý¾ÝµÄÔØÌå¿ÉÒÔÊǾ߱¸´æ´¢¹¦Ð§µÄÈκÎ×°±¸£¬°üÀ¨´«¸ÐÆ÷¡¢PCL¡¢¹¤ÒµPC¡¢·þÎñÆ÷¡¢ÍøÂç×°±¸¡¢Çå¾²×°±¸µÈ¡£¹¤Òµ»¥ÁªÍøÖÐÊý¾Ý¿É·ÖΪģÄâÐźţ¨µçÁ÷»òƵÂÊ¡¢µçѹ£©ºÍÊý×ÖÐźţ¨¶þ½øÖÆ¡¢°Ë½øÖÆ¡¢Ê®Áù½øÖÆ£©¡£
ÃæÁÙΣº¦£º°üÀ¨Î´ÊÚȨ»á¼û¡¢Êý¾ÝÇÔÈ¡¡¢Êý¾ÝÆÆË𼰸͝¡¢Ã÷ÎÄ´æ´¢µÈΣº¦¡£
• Êý¾Ý´¦Öóͷ£
Êý¾Ý´¦Öóͷ£ÊÇÖ¸×éÖ¯ÄÚ²¿¶ÔÊý¾Ý¾ÙÐÐÔÙ¼Ó¹¤µÄÀú³Ì£¬°üÀ¨ÅÌËã¡¢ÆÊÎö¡¢¿ÉÊÓ»¯µÈ²Ù×÷µÄ½×¶Î¡£
ÃæÁÙΣº¦£ºÎ´¾ÊÚȨµÄʹÓá¢Éó²é¡¢¸Ä¶¯Î±ÔìµÈ¡£
• Êý¾Ý½»Á÷
Êý¾Ý½»Á÷ÊÇ×éÖ¯»ú¹¹ÄÚ²¿¡¢ÍⲿijְԱ¾ÙÐÐÊý¾Ý½»»¥µÄÀú³Ì¡£¹¤Òµ»¥ÁªÍøÊý¾Ý×Ô¼º¾ßÓжàÔªÐÔ¡¢¶àÑùÐÔ£¬Í¬Ê±¹¤Òµ»¥ÁªÍøµÄ¶¨Î»ÓÖ¾öÒéÁË×ÊÔ´¼äµÄ·ºÔÚÅþÁ¬ºÍ¸ßƵÐèÇó£¬ÒÔÊÇ£¬°ü¹ÜÊý¾Ý½»Á÷Àú³ÌÖеÄÇå¾²£¬ÊÇ×éÖ¯ÃæÁÙµÄÌôÕ½Ö®Ò»¡£
ÃæÁÙΣº¦£ºÀ¨Î´ÊÚȨ»á¼û£¬Ãô¸ÐÊý¾ÝÍâй£¬Êý¾Ý·À»¤È±·¦µÈΣº¦¡£
• Êý¾ÝÏú»Ù
Êý¾ÝÏú»ÙÊÇÖ¸¶ÔÊý¾Ý¼°Êý¾Ý´æ´¢½éÖÊ£¬½ÓÄɲî±ðÇ¿¶ÈµÄÊÖÒÕÒªÁ죨Èç²»¿É¼ìË÷¡¢É¾³ýÎļþ¡¢¶à´Î¸´Ð´¡¢²»¿É»Ö¸´µÈ£©¾ÙÐÐÏìÓ¦µÄ²Ù×÷ÊֶΡ£Êý¾ÝÏú»ÙÊÇÊý¾ÝÖÎÀíµÄÖյ㣬ҲÊÇ×é³É±Õ»·µÄÖ÷Òª½×¶Î¡£
ÃæÁÙΣº¦£ºÊý¾Ý¿ÌÒâ»Ö¸´¡¢Ïú»Ù²»³¹µ×¡¢Ïú»ÙÁ÷³Ì²»¹æ·¶µÈΣº¦¡£
3) ¹¤Òµ»¥ÁªÍøÊý¾ÝÇå¾²ÖÎÀíϵͳ

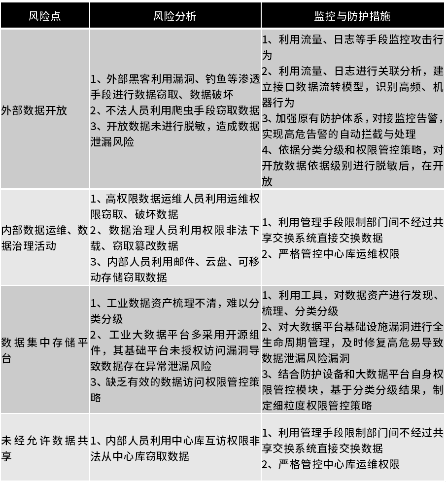
4) ¹¤Òµ»¥ÁªÍøÊý¾ÝÇå¾²·À»¤
Êý¾ÝÇå¾²½¨ÉèÒªº¦µãÔÚÓÚ·À»¤ÊÖÒÕ¡¢°²ÅÅλÖᢽâ¾öÄÄЩÀú³ÌÎÊÌâÈý¸ö²ãÃæ£¬Èý¸ö²ãÃæÈôÊDz»¿ÉÇåÎúÃ÷È·£¬Çå¾²·À»¤Ð§¹û½«±£´æÈ±ÏÝ¡£
½«Êý¾ÝÇå¾²·À»¤ÊֶΡ¢Êý¾ÝÉúÃüÖÜÆÚ¼°ÆóÒµÊý¾ÝÁ÷ת¼Ü¹¹¾ÙÐÐÈںϣ¬ÐγÉÕûÌåµÄÓ³Éä¹ØÏµ£¬´Ó¶à½Ç¶ÈÇÒÔ½·¢ÇåÎúչʾ¹¤Òµ»¥ÁªÍøµÄÇå¾²ÊÖÒÕ¡¢Ç徲λÖá¢Êý¾ÝÖÜÆÚ½Úµã¼ä¹ØÁª¹ØÏµ£¬Ê¹Óòî±ðµÄÇå¾²ÊֶΣ¬½â¾öÆóÒµ²î±ðλÖÃÉϵÄÇå¾²ÎÊÌ⣬ÆóÒµ²î±ðλÖÃÓ¦¶ÔÊý¾ÝÉúÃüÖÜÆÚÄÄЩÀú³Ì¾ÙÐÐÇå¾²·À»¤¡£

5) ¹¤Òµ»¥ÁªÍøÊý¾Ý·Ö¼¶¡¢·ÖÀà
¹¤Òµ»¥ÁªÍøÊý¾Ý·Ö¼¶
Ò»¼¶£º
• ¶Ô¹¤Òµ¿ØÖÆÏµÍ³¼°×°±¸¡¢¹¤Òµ»¥ÁªÍøÆ½Ì¨µÈµÄÕý³£Éú²úÔËÐÐÓ°Ïì½ÏС£»
• ¸øÆóÒµÔì³É¸ºÃæÓ°Ïì½ÏС£¬»òÖ±½Ó¾¼ÃËðʧ½ÏС£»
• ÊÜÓ°ÏìµÄÓû§ºÍÆóÒµÊýÄ¿½ÏÉÙ¡¢Éú±¬·¢ÑÄÇøÓò¹æÄ£½ÏС¡¢Ò»Á¬Ê±¼ä½Ï¶Ì£»
• »Ö¸´¹¤ÒµÊý¾Ý»òÏû³ý¸ºÃæÓ°ÏìËùÐèÖ§¸¶µÄ¼ÛÇ®½ÏС¡£
¶þ¼¶£º
• Ò×Òý·¢½Ï´ó»òÖØ´óÉú²úÇ徲ʹʻòÍ»·¢ÇéÐÎÊÂÎñ£¬¸øÆóÒµÔì³É½Ï´ó¸ºÃæÓ°Ï죬»òÖ±½Ó¾¼ÃËðʧ½Ï´ó£»
• Òý·¢µÄ¼¶ÁªÐ§Ó¦ÏÔ×Å£¬Ó°Ïì¹æÄ£Éæ¼°¶à¸öÐÐÒµ¡¢ÇøÓò»òÕßÐÐÒµÄÚ¶à¸öÆóÒµ£¬»òÓ°ÏìÒ»Á¬Ê±¼ä³¤£¬»ò¿Éµ¼Ö´ó×Ú¹©Ó¦ÉÌ¡¢¿Í»§×ÊÔ´±»²»·¨»ñÈ¡»ò´ó×ÚСÎÒ˽¼ÒÐÅϢй¶£»
• »Ö¸´¹¤ÒµÊý¾Ý»òÏû³ý¸ºÃæÓ°ÏìËùÐèÖ§¸¶µÄ¼ÛÇ®½Ï´ó¡£
Èý¼¶£º
• Ò×Òý·¢ÌØÊâÖØ´óÉú²úÇ徲ʹʻòÍ»·¢ÇéÐÎÊÂÎñ£¬»òÔì³ÉÖ±½Ó¾¼ÃËðÊ§ÌØÊâÖØ´ó£»
• ¶Ô¹úÃñ¾¼Ã¡¢ÐÐÒµÉú³¤¡¢¹«ÖÚÀûÒæ¡¢Éç»áÖÈÐòÒÔÖ¹ú¼ÒÇå¾²Ôì³ÉÑÏÖØÓ°Ïì¡£
¹¤Òµ»¥ÁªÍøÊý¾Ý·ÖÀà
Ñз¢Êý¾ÝÓò£ºÑз¢¹¤ÒµÏµÍ³Ê±±¬·¢µÄÉè¼ÆÊý¾Ý¡¢¿ª·¢²âÊÔÊý¾Ý£¬Ñз¢ÀàÊý¾Ý¹ØÓÚÆóÒµÀ´Ëµ¼«¾ßÉÌÒµÉñÃØ¼ÛÖµ¡£
Éú²úÊý¾ÝÓò£º»ùÓÚ¹¤Òµ»¥ÁªÍøÏµÍ³ÔÚÉú²úÀú³ÌÖб¬·¢µÄ¿ØÖÆÐÅÏ¢¡¢¹¤ÒµÉú²ú״̬ÐÅÏ¢¡¢Éú²ú¹¤ÒÕ²ÎÊýÐÅÏ¢¡¢¹¤Òµ»¥ÁªÍøÏµÍ³Éú²ú¼Í¼ÈÕÖ¾ÐÅÏ¢µÈ¡£
ÖÎÀíÊý¾ÝÓò£º×°±¸×ʲúÐÅÏ¢¡¢¿Í»§Óë²úÆ·ÐÅÏ¢¡¢²úÆ·¹©Ó¦Á´Êý¾Ý¡¢ÓªÒµÍ³¼ÆÊý¾ÝµÈ£¬ÖÎÀíÊý¾ÝµÄ±¬·¢Ö÷ÒªÊÇ»ùÓÚϵͳװ±¸¡¢¿Í»§¼°²úÆ·¶ø±¬·¢µÄ²úÆ·ºÍ¹©Ó¦Á´ÓªÒµÐÅÏ¢¡£
ÔËάÊý¾ÝÓò£º²úÆ·Éú²úÍê³É»ò½»¸¶ºó±¬·¢µÄÎïÁ÷Êý¾Ý¡¢²úÆ·ÊÛºó·þÎñÊý¾ÝµÈÔËÓªÊý¾Ý¡£
ÍⲿÊý¾ÝÓò£ºÓëÆäËûÖ÷Ìå¹²ÏíµÄÊý¾Ý»òÕß´ÓµÚÈý·½»ñµÃµÄÊý¾Ý£¬¸ÃÀàÊý¾Ýµ¥Áí³ÉÀàÖ÷ҪĿµÄÊÇΪÁ˽«¹¤ÒµÆóÒµ×ÔÉí¹¤ÒµÊý¾ÝÓëÆäËûÖ÷ÌåµÄ¹¤ÒµÊý¾ÝÇø±ð¿ªÀ´¡£
ÒÔÉÏÊý¾Ý·ÖÀàά¶È¿É×ܽáΪÒÔÏÂÁ½¸öά¶È£º
• »ùÓÚÆ½Ì¨ÔËÓªµÄÊý¾ÝÓò£¬°üÀ¨µ«²»ÏÞÓÚÎïÁªÍøÊÕÂÞµÄÊý¾Ý¡¢Ñз¢Êý¾Ý¡¢ÖªÊ¶¿âÄ£×Ó¿âÊý¾ÝµÈ£»
• ÆóÒµÖÎÀíÊý¾Ý£¬°üÀ¨µ«²»ÏÞÓÚ¿Í»§Êý¾Ý¡¢ÓªÒµÏàÖúÊý¾Ý¡¢ÈËʲÆÎñÊý¾ÝµÈ¡£
6) Êý¾ÝÇå¾²ÉúÃüÖÜÆÚÊÖÒÕ·À»¤ÏµÍ³

7) ¹¤Òµ»¥ÁªÍøÊý¾ÝÇå¾²·À»¤¼Ü¹¹

8) ¹¤Òµ»¥ÁªÍøÊý¾ÝÇå¾²ÔËÓªÄÜÁ¦½¨Éè


AG¹«Ë¾ÔÆ





