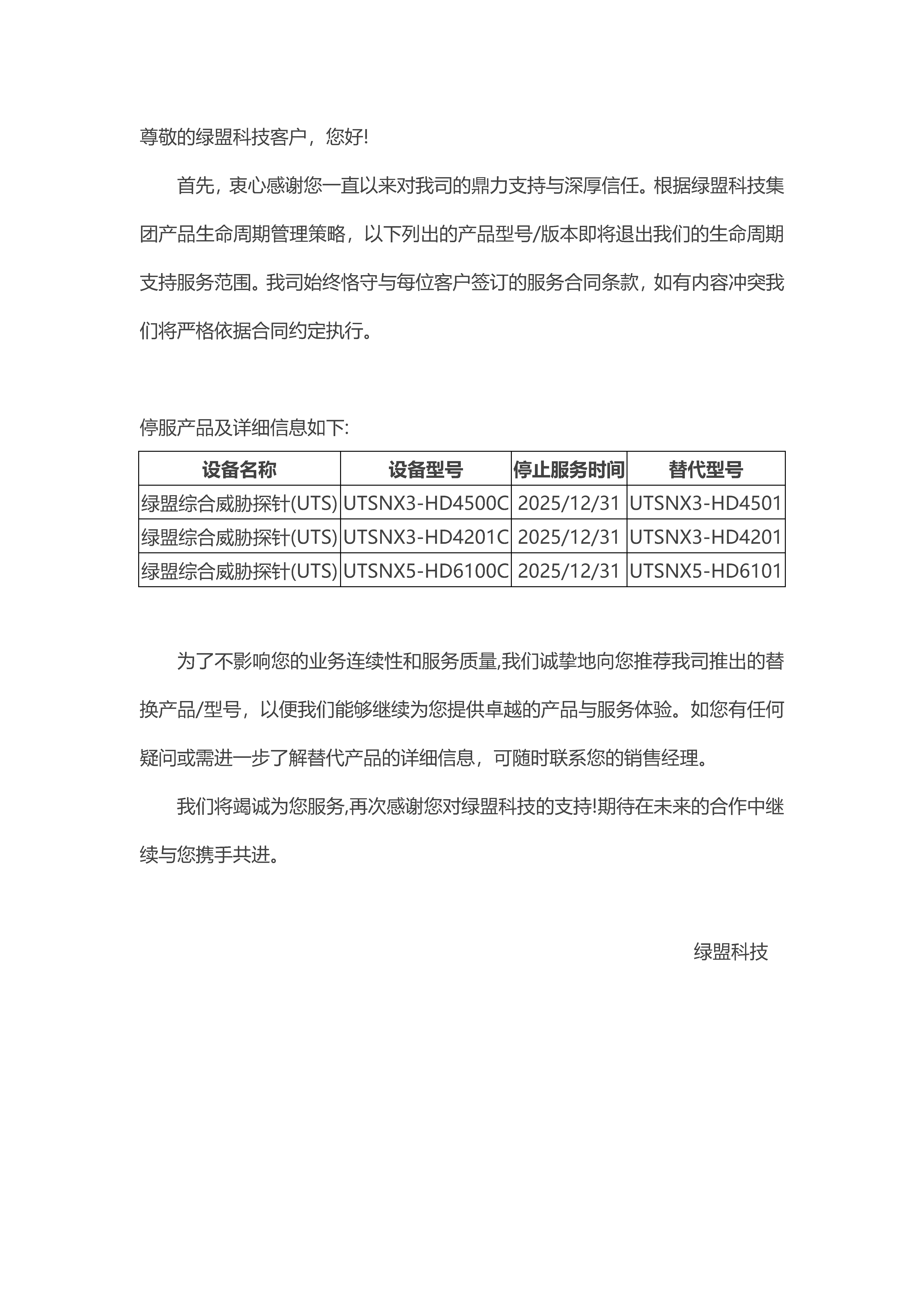
UTS×èÖ¹·þÎñͨ¸æ
2025-11-10

Çå¾²²úÆ·Óë¼Æ»®
ÐÐÒµ½â¾ö¼Æ»®
Çå¾²·þÎñÓëÔËÓª
Çå¾²Ñо¿
ÏàÖúͬ°é
ÊÖÒÕÖ§³Ö
»ù´¡ÉèÊ©Çå¾²
Êý¾ÝÇå¾²
ÔÆÅÌËãÇå¾²
AIÇå¾²
¹¤Òµ»¥ÁªÍøÇå¾²
ÎïÁªÍøÇå¾²
ÐÅÏ¢ÊÖÒÕÓ¦ÓÃÁ¢Òì
ËùÓвúÆ·
ËùÓнâ¾ö¼Æ»®
Õþ¸®
ÔËÓªÉÌ
½ðÈÚ
ÄÜÔ´
½»Í¨
ÆóÒµ
¿Æ½ÌÎÄÎÀ
³¡¾°·þÎñ
Çå¾²ÔËÓª·þÎñ
Öǻ۶¼»áÇå¾²ÔËÓª
AG¹«Ë¾ÔÆ
AG¹«Ë¾ÔÆ
AG¹«Ë¾ÍþвÇ鱨ÖÐÐÄNTI
TechWorldÊÖÒÕ¼ÎÄ껪
±±¾©AG¹«Ë¾¹«Òæ»ù½ð»á
ÊÖÒÕ²©¿Í
Àֳɰ¸Àý
AG¹«Ë¾ÔÆ
AG¹«Ë¾ÍþвÇ鱨ÖÐÐÄNTI
TechWorldÊÖÒÕ¼ÎÄ껪
±±¾©AG¹«Ë¾¹«Òæ»ù½ð»á
ÊÖÒÕ²©¿Í
Àֳɰ¸Àý
AG¹«Ë¾ÔÆ
AG¹«Ë¾ÍþвÇ鱨ÖÐÐÄNTI
TechWorldÊÖÒÕ¼ÎÄ껪
±±¾©AG¹«Ë¾¹«Òæ»ù½ð»á
ÊÖÒÕ²©¿Í
Àֳɰ¸Àý
ÊÖÒÕÖ§³ÖÉó²é¸ü¶à >
·þÎñÖ§³Ö
²úÆ·Ö§³Ö
AG¹«Ë¾ÔÆ
AG¹«Ë¾ÍþвÇ鱨ÖÐÐÄNTI
TechWorldÊÖÒÕ¼ÎÄ껪
±±¾©AG¹«Ë¾¹«Òæ»ù½ð»á
ÊÖÒÕ²©¿Í
Àֳɰ¸Àý
CH
EN
Çå¾²²úÆ·Óë¼Æ»®
ÐÐÒµ½â¾ö¼Æ»®
Çå¾²·þÎñÓëÔËÓª
Çå¾²Ñо¿
ÏàÖúͬ°é
ÊÖÒÕÖ§³Ö
? 2026 NSFOCUS AG¹«Ë¾¿Æ¼¼ www.nsfocus.com All Rights Reserved . ¾©¹«Íø°²±¸ 11010802021605ºÅ ¾©ICP±¸14004349ºÅ ¾©ICPÖ¤110355ºÅ






